
11月25日,长沙市物业管理办公室印发《关于公布2024年第三季度物业服务企业“红黑榜”及“重点监管”企业的通知》,其中21家物业企业列入三季度“红榜”,15家物业企业列入“重点监管”范围,6家物业企业列入“黑榜”。快来看看你家小区上榜没有。

21家企业表现突出,被列入“红榜”
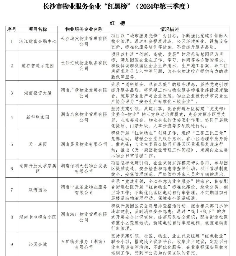
记者看到,通知除列明物业服务企业名称和服务项目外,还详细描述了上榜理由。具体而言,按照今年三季度各物业服务企业党建引领、物业标准化建设、文明创建、安全生产、物业企业信用建设、垃圾分类、电动自行车整治、小区违规菜地排查整治等工作情况,表现突出的21家物业企业被列入“红榜”。
例如, 长沙城发物业管理有限公司所服务的湘江财富金融中心项目,以“城市服务先锋”为目标,不断强化党建引领融入物业管理,通过机房提质改造、公区环境美化、设施设备更新、标准化服务培训等措施,不断提升服务品质。

长沙汇诚物业服务有限公司服务的麓谷智造示范园项目,以打造“创新、高效、发展”的示范智慧园区为目标,满足园区企业在工作、学习、休闲等各方面的需求,为企业加速投产提供有力的后勤保障服务。湖南广欣物业发展有限公司服务的湖南投资大厦项目,秉承“周密周全、尽善尽美”的服务理念,统筹安全生产与企业发展,被长沙市安全生产协会评为“安全生产标准化三级企业”。

此外,湖南名家物业管理有限公司、湖南昱景物业有限公司、湖南保利天创物业发展有限公司、湖南中晟基业物业服务有限公司、湖南湘广物业管理有限公司、五矿物业服务(湖南)有限公司、湖南润和城物业服务有限公司等,均在“红色物业”、文明创建、小区品质提升、规范电动车管理、安全知识宣传、开展便民服务、组织各类文化活动、组建志愿者团队等方面表现突出,被列入“红榜”。

列入“黑榜”企业,取消评优评先资格
工作中物业企业被多次举报、投诉的,或发现问题没有及时整改的15家物业企业被列入“重点监管”范围。例如,长沙钱隆物业存在拖欠项目部分保安员薪资等问题,湖南兴铁物业服务的青竹湖曦园项目日常装饰装修管理存在漏洞,长沙华诚物业服务的澳海云湘赋项目存在小区建筑垃圾长时间未清理、卫生环境较差等诸多问题,湖南兴文物业服务的凯旋帝景则对消防部门下达消防隐患整改通知未完成整改。
此外,所管项目相关工作存在重大问题且不配合整改或整改不到位的物业企业则被列入“黑榜”。具体包括长沙盈创物业管理有限公司、湖南华庭物业管理有限公司、长沙凯乐物业管理有限公司、北京诚智慧中物业管理有限公司湖南分公司、湖南华辉物业管理有限公司、湖南万厦物业管理有限公司5家企业。根据通知,凡列入“黑榜”的物业服务企业,将取消本年度行业评优评先资格。市物业管理办公室将对各物业服务企业及服务项目整改情况不定期进行抽查。
据介绍,各区、县(市)行业主管部门将本季度物业企业信用评价情况在“住建一体化”信息平台上予以记录,作为企业诚信评分、评优评先的重要参考。



