长沙城发商业管理有限公司长沙市残联项目招商公告
发布时间:2025-09-08 09:28 打印文件

一、招商单位:长沙城发商业管理有限公司

二、招商位置描述

长沙市残联项目位于长沙市芙蓉区八一西037271号001栋,共7层楼,租赁面积2888.65(其中产权面积2780.1㎡实际测绘面积2888.65㎡租赁面积按实际测绘面积2888.65㎡计算不含前坪、后坪),建筑结构为砖混结构本项目有不动产权证书权利性质为出让/市场化商品房用途为机关团体用地/商业无消防竣工验收备案(即无《建筑工程消防竣工验收合格书》),产权单位为长沙市城市建设投资开发集团有限公司期作为办公场所使用,现空置目前由长沙城发商业管理有限公司运营管理

三、项目价值描述

该项目地处长沙市中心核心商圈,临近火车站、八一路、芙蓉路及中山亭等核心商业区,紧邻城市主干道,毗邻原湖南省委、湖南省公安厅、湖南省文联等省市级事业单位,交通便利,项目周边商旅及文化气息浓厚、客流辐射量大,整体氛围良好,周边商业配套资源丰富。

四、项目区位示意图及现状图

image.png

五、商务条件

1.租赁底价:25元/㎡/月(含税),可在此基础上进行上浮报价(参选人最低以1元/㎡/月为上浮基准进行报价),低于此价,报价无效,取消参选资格;

2.租赁年限:10年(含装修及经营培育期

3.递增方式:年不递增,年(含)起每年递增3%

4.装修及经营培育期12个月按年进行分摊,每年分摊3个月)

5.租赁费用缴纳方式:季付;

6.合同履约保证金:2个月租赁费用;

7.物业管理:承租人自行负责,不再另行收费。

注:上述第2-7小项为固定商务条件,参选人仅对第1小项租赁底价进行报价。

六、招商简章

1.招商对象:符合业态要求,有先进经营理念,良好经营实力和丰富经营经验的品牌经营者;

2.招商业态涵盖酒店、民宿、长租公寓、教培、养老及商业配套等业态,不得作为重餐饮使用,不得从事有噪声、环境污染等违反法律、法规的行业,未经招商人书面审批同意,不得改变经营业态;

3.招商方式:综合评审,整体租赁,不允许转租;

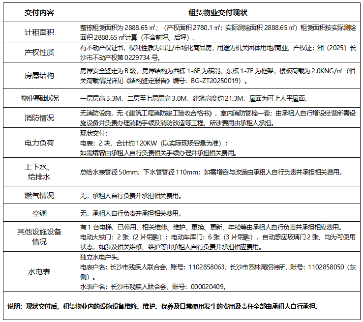
        4.交付方式:按现状移交,参选人已认可资产的现状(包括但不限于该资产本身的国土控规及权证情况、工程物业条件、消防条件、周边及本身自然物理状况,资产范围内的附属物、添附物、公用设施、配套设施、基础设施等状况,资产周边环境及相邻物业的情况,项目本身法律状况等),交付时间为《租赁合同》签订当日,场地交付确认书与《租赁合同》同步签订,现状交付标准具体如下:

image.png

5.其他相关性说明:承租人自行负责本项目电力增容(如有需要)、消防改造、装修、外立面改造等事项,在改造实施前须进行政府相关职能部门报批报建,开业前须取得住建、消防等政府职能部门验收合格文件,相关报批报建、验收合格资料证明须报出租方审核后方可开业。由承租人负责合规性实施并承担全部费用

6.特别说明:该项目按面积2888.65㎡为基准核算租赁价格,参选人不得对计租面积提出异议及更改;

7.特别事项披露:该项目《建筑工程消防竣工验收合格书》承租人从事本次招商业态用途时,项目性质及权证现状涉及所需办理或变更办理的相关政府许可手续包括但不限于:规划许可、消防许可、环评许可、从事经营所需的营业证照等一切合法证件,涉及消防的相关报批报建手续及改造投入(包括不限于报建手续、加装消防设施及消防楼梯等)均需自行负责并承担相应费用和责任

8.其他招商细则:详见招商文件(长沙市天心区新世纪体育文化广场东广场长沙城发商业管理有限公司领取)。

、报名资格要求(以下条件需同时满足)

1.在中华人民共和国境内注册的企业,依法取得企业营业执照且处于有效期,注册时间不晚于2024年1月1日;截止报名公示日前注册资本金不低于500万元;企业营业执照经营范围需与经营方案及招商业态中涉及的经营内容匹配

2.本项目仅接受独立的公司制法人报名,不接受个人、个体工商户和联合体报名;

3.报名时需进行现场验资,验资资金需体现报名主体在报名前5个自然日至报名当日含报名日当日的5天内的单一银行账户日均余额不少于人民币500万元,需提交报名主体与银行账户名称一致的银行账户余额证明(需同时加盖报名主体公章、银行公章或业务章)。同时,报名主体需在招商人的报名现场进行线上验资核查(验资核查方式为:报名主体携带银行网银U盾在电脑端查验或现场登录手机银行APP进行线上查验)证明材料中主体需与报名主体保持一致(后期如验证有虚假或伪造证明材料的即取消报名资格,参选保证金不予退还)

4.国家企业信用信息公示系统”(网址https://www.gsxt.gov.cn/index.html)列入经营异常名录或严重违法失信企业名单的报名主体均不得参与本项目评审曾被“国家企业信用信息公示系统”列入经营异常名录的,但在报名截止日前已被移出的,视为符合要求允许参与该项目评审

5.招商报名时招商人会对以上条件进行初步审核,未满足以上前述条件的,不予报名、不得领取招商文件、不得参与评审

、招商公示报名

2025992025913下午17:00截止。

九、关于报名有效性的说明

报名流程及提交资料

1.现场审核报名资格相关资料,包括但不限于公司营业执照、公司基本情况介绍、非法定代表人的经办人员提供法定代表人身份证复印件和经办人员身份证原件及复印件及法定代表人授权委托书“国家企业信用信息公示系统”网站截图证明未列入经营异常名录或未列入严重违法失信名单并盖公章,均需查验原件,提交一套加盖公司公章的复印件;

2.报名资料审核通过后,缴纳招商资料费并领取招商文件(报名期内工作日时段)招商资料一旦领取,缴纳的招商资料费概不退还

3.仔细阅读招商文件,确定报名意向后在城发集团招采平台(https://erp.csudgroup.com:9982发布的招商公告内点击“我要报名”,登记业态品牌名称、联系人及联系方式;

4.登记成功后在招商公示报名截止日期前,缴纳参选保证金,以上步均完成后方视为有效报名

)审查保证金

2025915由招商人对报名递交资料进行前置审查,前置审查仅审查参选人是否足额缴纳了参选保证金,以及参选人提交的经营业态是否属于该项目招商禁止业态范围,并不代表完全确认参选人的参选资格,以及参选人在参选日现场的所有资料文件均符合参选要求。对未在报名截止日前在长沙城市发展集团招采平台进行线上报名或未足额缴纳参选保证金或属于本次招商禁止业态的参选人,招商人将电话/短信方式通知参选人的参选资格初审未通过,无资格参与参选现场报价资格确认及后续的参选评审

)按上述要求符合报名资格的参选人,招商人将电话/短信方式通知参选人通过前置初审资格。

十、费用缴纳

1.招商资料费:选人现场领取招商文件时,应同时缴纳招商资料费200元/套(该费用已包含招商文件制作成本、图纸及我司信息资料价值)。无论是否获得承租资格,招商资料费概不退还,且不影响潜在选人参与评审

2.参选保证金:选人需在报名截止日前以银行转账汇款形式支付参选保证金50万元至我司账户(202591317:00截止,逾期缴纳或未按要求缴纳参选保证金的,取消参选资格)。    

参选保证金账户如下:

  名:长沙城发商业管理有限公司

开户行:兴业银行长沙河西支行   

   号:3682 0010 0100 1338 25

十一评审时间及地点

1.评审时间:2025916日上午9:30(最终以招采平台排期时间为准);

2.评审地点:长沙市岳麓区枫林三路交通枢纽西中心T2栋25楼长沙城市发展集团有限公司招采交易平台。

十二、招商联系方式

1.联系人秦女士18673154889

2.联系地址:长沙市天心区贺龙体育场童心MALL商场T002号长沙城发商业管理有限公司

十三、投诉及举报联系方式

1.联系部门:泓盈集团党群工作部;

2.电子邮箱地址:jubao@hollwingroup.com;

3.联系电话:0731-82250508;

4.邮政编码:410217;

5.通讯地址:长沙市岳麓区枫林三路49号西中心T1栋写字楼20楼2017室党群工作部。

  

长沙城发商业管理有限公司

                                  202598