长沙城发商业管理有限公司 长沙市渣土管理中心项目招商公告
发布时间:2025-08-15 16:12 打印文件

一、招商单位:长沙城发商业管理有限公司

二、招商位置描述

长沙市渣土管理中心位于长沙市雨花区中意一路40号(盛德·碧瑞庭小区内),共6层楼,建筑面积为2973.1,配套地下37个车位,现为空置状态。该项目土地性质为建设出让用地,暂无房屋产权证明(有与原开发商签订的定向购买合同书),有竣工验收备案表及一次消防合格验收意见书。

三、资产价值描述

项目地处韶山南路、红星商圈周边以住宅小区为主临近商业设施有井湾子家居城、德思勤、步步高新城天地等商业氛围较为浓厚。地处中意路,交通便捷,出行便利

四、资产相关

image.png

image.png

五、商务条件

1.租赁底价:30元/㎡/月(含税),低于此价,报价无效,取消竞价资格;

2.租赁年限:3年;

3.递增方式:前两年不递增,第三年递增3%;

4.装修优惠期:6个月(按年分摊,每年不超过3个月);

5.租赁费用缴纳方式:季付;

6.合同履约保证金:2个月租赁费用;

7.物业管理:承租人自行负责。

注:上述第2-7小项为固定商务条件,竞价人仅对第1小项租赁底价进行报价。

、招商简章

1.招商对象:有先进经营理念,良好经营实力和丰富经营经验的品牌经营者;

2.招商业态:涵盖公寓、酒店、办公、培训及商业配套等

3.招商方式:现场竞价、价高者得,整体租赁,不允许整体转租

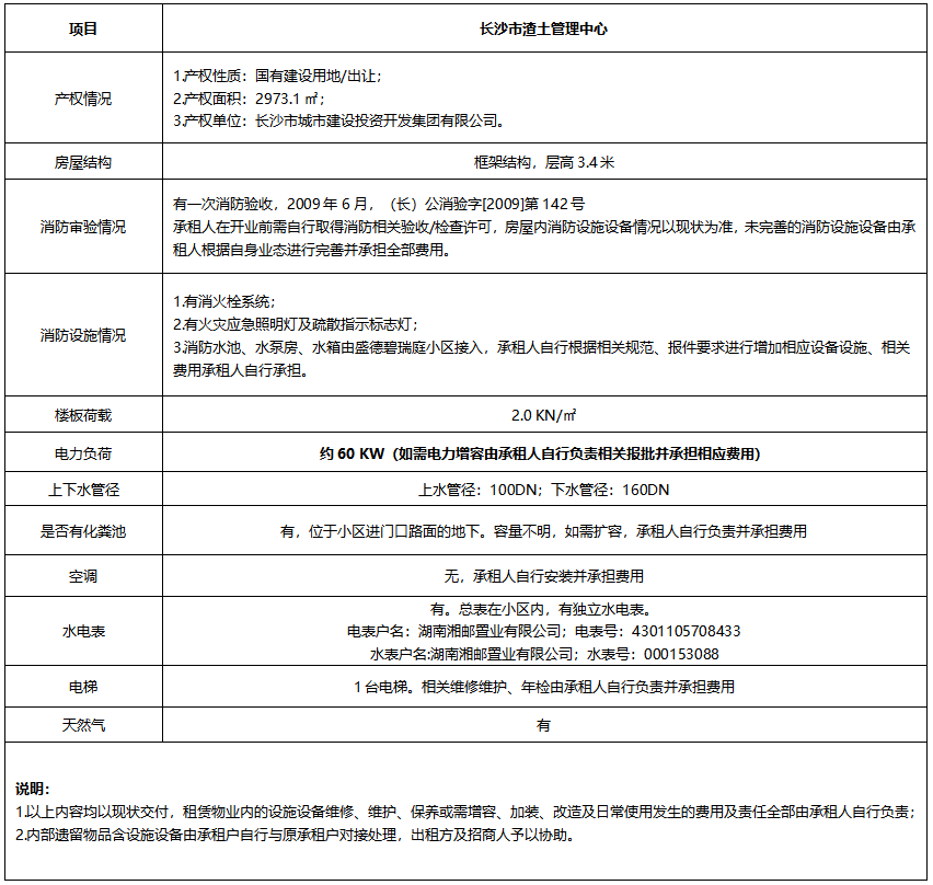
4.交付方式:现状交付,竞价人已认可资产的现状(包括但不限于该资产本身的国土控规及权证情况、工程物业条件、周边及本身自然物理状况,资产范围内的附属物、添附物、公用设施、配套设施、基础设施等状况,资产周边环境及相邻物业的情况,资产本身法律状况等),另本资产涉及的原有装修拆除、物业管理及停车由承租人自行负责并承担相应费用。现状交付标准见下表:

image.png

5.装修要求:外立面风貌必须符合装修规范,严禁破坏房屋内外部结构,装修进场前提前向甲方申报,待审批通过后方可装修

6.经营要求:禁止整体转租、联营、合作等行为参与竞的经营业态为合同期内最终业态,经营期间,禁止任何形式的业态变更

7.该项目按面积2973.1㎡为基准核算租赁价格,意向客户不得对计租面积提出异议及更改。

8.其他招商细则:详见招商文件(报名期内工作日时段至长沙市天心区新世纪体育文化广场东广场长沙城发商业管理有限公司领取)。

、招商公示及报名期

2025年819日至2025年823日下午17:00截止。

八、关于报名有效性的说明

1.缴纳招商资料费并领取招商文件;

2.仔细阅读招商文件,确定报名意向后在招采平台(https://erp.csudgroup.com:9982/)发布的招商公告内点击“我要报名”,登记业态品牌名称、联系人及联系方式;

3.登记成功后在招商公示报名截止日期前,缴纳竞价保证金,以上三步均完成后方视为有效报名。

九、费用缴纳

1.招商资料费:竞价人现场领取招商文件时,应同时缴纳招商资料费200元/套(该费用已包含招商文件制作成本、图纸及我司信息资料价值)。无论是否中选,招商资料费概不退还,且不影响潜在竞价人参与竞价;

2.竞价保证金:竞价人需在报名截止日前以银行转账汇款形式支付竞价保证金20万元至我司账户(202582317:00截止,逾期缴纳或未按要求缴纳竞价保证金的,取消竞价资格)。竞价保证金账户如下:

  名:长沙城发商业管理有限公司

开户行:兴业银行长沙河西支行   

   号:3682 0010 0100 1338 25

竞价时间及地点

1.竞价时间:2025826日上午9:30(最终以招采平台排期时间为准);

2.竞价地点:长沙市岳麓区枫林三路交通枢纽西中心T2栋25楼长沙城市发展集团有限公司招采交易平台。

十一、招商联系方式

1.联系人秦女士18673154889

2.联系地址:长沙市天心区贺龙体育场童心MALL商场T002号长沙城发商业管理有限公司招商管理部。

十二、投诉及举报联系方式

1.联系部门:泓盈集团党群工作部;

2.电子邮箱地址 jubao@hollwingroup.com;

3.联系电话:0731-82250508;

4.邮政编码:410217;

5.通讯地址:长沙市岳麓区枫林三路49号西中心T1栋写字楼20楼2017室党群工作部。

 

 

长沙城发商业管理有限公司

                          2025813